季后赛已开7张罚单!粤晋各3次,京厦上榜,新华社点名,辽篮最干净!
CBA季后赛还没有结束,总冠军还没有产生,但是截至目前已经开出了7张罚单,其中广东宏远和山西队各被处罚了3次最多,其次是北京首钢队和广厦队,而辽篮则未被罚过,足以证明我们打球有多干净了,不仅场上干净,场外也干净,这就是素质!

广东宏远队季后赛的第一张罚单是12进8对阵上海队,处罚莫兰德和主教练杜锋;第二张罚单是四分之一决赛对阵山西队,处罚杜杜润旺、杜锋和总经理朱芳雨;第三张罚单还是对阵山西队,处罚的是张明池和杜锋。



山西队的第一张罚单是四分之一决赛对阵广东宏远队因球迷展示不文明用语横幅而被警告;第二张罚单处罚的是俱乐部,罚了15万;第三张罚单处罚的是葛昭宝。值得一提的是,这三张罚单都是和广东宏远队交手被罚的,虽然3-0横扫对手赢得干脆利落,但是自己在经济方面也损失了不少。

正在打总决赛的北京首钢队和广厦队也上了CBA的处罚榜单。
北京北钢截至目前被处罚两次,第一次是四分之一决赛对阵北控队的同城德比被罚款1万元;第二次是半决赛对阵山西队被罚款5万元。


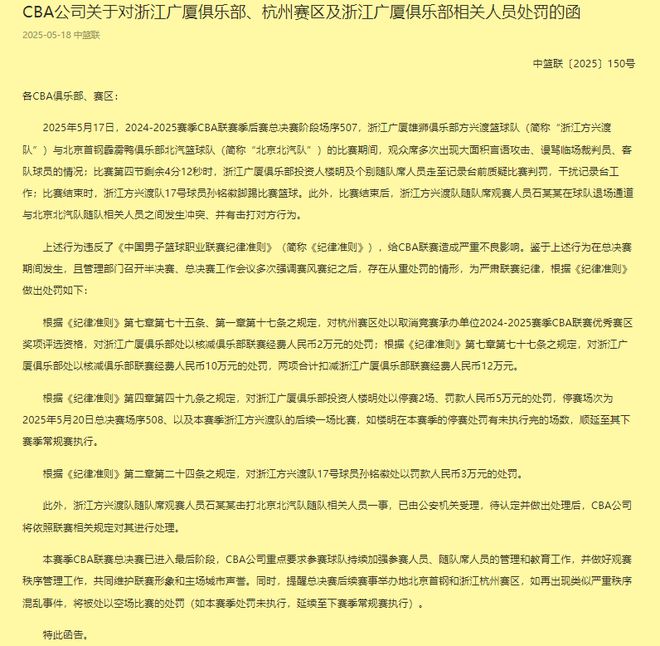
广厦队则是和北京首钢队的总决赛G5处罚了他们的老板楼明和后卫孙铭徽,以及打架闹事的随队席人员石某某。

值得一提的是,对于CBA对广东宏远、山西和广厦队的处罚,新华社也进行了点名报道,可见负面影响还是挺大的。


与之形成鲜明对比的则是,辽篮季后赛没有被CBA处罚,更是四强球队里面唯一一支没有被处罚的球队,可见辽篮队员打球有多干净,而不像球迷口中的那支武术队,搓澡是最基本操作,一旦输急眼了各种上不了台面的阴招损招全都用上了。徐杰不是明说了,是杜锋教他们为了赢比赛而不择手段,不是摔跤就是打架。

我在想一个问题,如果都是杜锋这种观念,那中国篮球能好吗?中国男篮还能重新站起来吗?
季后赛已开7张罚单!粤晋各3次,京厦上榜,新华社点名,辽篮最干净
林葳赴美意外获NBL信赖!澳媒曝两队有意,回看周琦去试试吧?
广厦队迎来1个好消息!赵嘉仁康复很好,球迷放心,很快可以归队
G6动态!韩哨回归+无中哨,两支球队各有一位核心面临禁赛危机
广厦被罚20万,打人光头被拘留,北京男篮最担心的事情还是发生了
就在今天!5月19日上午,CBA传来孙铭徽、胡金秋、光头新消息!
湖人10换1!火箭格林申京5子+3首轮!这才是核弹级交易!
湖人消息:老詹效率值第三,名宿建议交易小里,体能教练分道扬镳
盘点交易字母资产受限的球队:湖人再创奇迹?塔图姆单换?
大胆预测,从未准过,腾讯嘉宾43人预测NBA冠军,已出局34人
2020年至今卫冕冠军战绩:没有球队冲破第二轮 湖人21年首轮出局
NBA仅7队卫冕成功过!宇宙勇&公牛王朝在列 绿军8连冠后无来者?
2025年05月17日CBA总决赛G5 广厦 - 北京 全场录像
2025年05月17日NBA季后赛东部半决赛G6 凯尔特人 - 尼克斯 全场录像
2025年05月16日NBA季后赛西部半决赛G6 雷霆 - 掘金 全场录像
2025年05月14日CBA总决赛G4 北京 - 广厦 全场录像
2025年05月14日NBA季后赛西部半决赛G5 掘金 - 雷霆 全场录像
2025年05月14日NBA季后赛东部半决赛G5 步行者 - 骑士 全场录像
2025年05月13日NBA季后赛西部半决赛G4 森林狼 - 勇士 全场录像
2025年05月13日NBA季后赛东部半决赛G4 凯尔特人 - 尼克斯 全场录像
2025年05月12日CBA总决赛G3 北京 - 广厦 全场录像
2025年05月10日NBA季后赛西部半决赛G3 雷霆 - 掘金 全场录像
2025年05月09日CBA总决赛G2 广厦 - 北京 全场录像
2025年05月09日NBA季后赛西部半决赛G2 勇士 - 森林狼 全场录像
2025年05月07日CBA总决赛G1 广厦 - 北京 全场录像
2025年05月07日NBA季后赛西部半决赛G1 勇士 - 森林狼 全场录像
2025年05月07日NBA季后赛东部半决赛G2 步行者 - 骑士 全场录像
2025年05月19日 雷霆大胜掘金挺进西决!亚历山大35分 约基奇20+9+7 戈登8+11
2025年05月18日 05月18日NWNBA常规赛 西雅图风暴59-81菲尼克斯水星 全场集锦
2025年05月18日 05月18日WNBA常规赛 芝加哥天空58-93印第安纳狂热 全场集锦
2025年05月18日 05月18日WNBA常规赛 拉斯维加斯王牌78-92纽约自由人 全场集锦
2025年05月17日 北京连续两防定江山挽救冠军点!胡金秋27+14 孙铭徽关键两罚不中
2025年05月17日 05月17日WNBA常规赛揭幕战 明尼苏达山猫99-84达拉斯飞翼 集锦
2025年05月17日 05月17日WNBA常规赛揭幕战 亚特兰大梦想90-94华盛顿神秘人 集锦
2025年05月17日 WNBA常规赛揭幕战 洛杉矶火花 84 - 67 金州女武神 全场集锦
2025年05月17日 尼克斯4-2晋级!25年来首进东决!布朗早早6犯&绿军38分溃败
2025年05月16日 约G7!约基奇29+14+8 杰伦威拉胯 斯特劳瑟奇兵 掘金逼平雷霆
2025年05月15日 森林狼4-1勇士挺进西决!兰德尔29+8 华子22+7+12 波杰28分
2025年05月15日 怀特34分 杰伦26+8+12 科内特7帽 绿军主场大胜尼克斯追至2-3
2025年05月14日 林秉圣22分5断 周琦4分 杰曼0分 广厦大胜北京3-1夺冠军点
2025年05月14日 亚历山大31+6+7 约基奇44+15 雷霆末节逆转掘金夺下天王山!
2025年05月14日 步行者4-1击败骑士挺进东决!哈利伯顿31+6+8 米切尔35+9
季后赛已开7张罚单!粤晋各3次,京厦上榜,新华社点名,辽篮最干净
林葳赴美意外获NBL信赖!澳媒曝两队有意,回看周琦去试试吧?
广厦队迎来1个好消息!赵嘉仁康复很好,球迷放心,很快可以归队
G6动态!韩哨回归+无中哨,两支球队各有一位核心面临禁赛危机
广厦被罚20万,打人光头被拘留,北京男篮最担心的事情还是发生了
就在今天!5月19日上午,CBA传来孙铭徽、胡金秋、光头新消息!
湖人10换1!火箭格林申京5子+3首轮!这才是核弹级交易!
湖人消息:老詹效率值第三,名宿建议交易小里,体能教练分道扬镳
盘点交易字母资产受限的球队:湖人再创奇迹?塔图姆单换?
大胆预测,从未准过,腾讯嘉宾43人预测NBA冠军,已出局34人
2020年至今卫冕冠军战绩:没有球队冲破第二轮 湖人21年首轮出局
NBA仅7队卫冕成功过!宇宙勇&公牛王朝在列 绿军8连冠后无来者?
阻止死敌绿军第19冠!湖人记者晒图:我爱纽约❤️
名记预测湖人下赛季阵容,布朗尼或进轮换,若成真代表操作失败?
死敌被淘汰!湖人跟队记者:我爱纽约